Java-Programmierung
public class KlassenName {
public static void main/funktionsName (String[] args) {
if (void() == void()) {
boolean a = false;
int b = 420;
String c = "d";
return void();
}
}
}OOP Grundlagen
| Objektdiagramm | Klassenkarte |
|---|---|
rechteck1: Rechteck ![]() | ![]() |
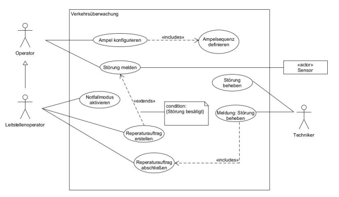
UML-UseCase
/Anwendungsfalldiagramm
<<extends>> verhält sich wie ein if, erweiterung des original use cases
<<includes>> führt zwingend zu einer anderen Handlung, rotesRechteck includes Rechteck

UML-Zustandsdiagramm



UML-Klassenbeziehungen
Referenzattribut:
Ein Referenzattribut ist eine Variable innerhalb einer Klasse, die eine Referenz auf ein Objekt einer anderen Klasse speichert. Ein Verweis auf eine andere Klasse und Attribut :)
| Name | Beschreibung |
|---|---|
| Assoziation | Eine Assoziation beschreibt eine Verbindung zwischen zwei Klassen in einem UML-Klassendiagramm. Sie zeigt an, dass Objekte einer Klasse auf Objekte einer anderen Klasse zugreifen können. Sie wird als Linie dargestellt. |
| Multiplizität | Definiert mit wie vielen Objekten einer Klasser mit anderen Klassen in Verbindung stehen kann |
| Beziehungsrichtung (unidirektional, bidirektional) | Eine Beziehung kann unidirektional sein, wenn nur eine Klasse die andere kennt, oder bidirektional, wenn beide Klassen sich gegenseitig referenzieren. |
| Aggregation (optional) | Eine schwache Beziehung, bei der das Teilobjekt auch unabhängig vom Hauptobjekt existieren kann. |
| Komposition (zwingend) | Eine starke Beziehung, bei der das Teilobjekt ohne das Hauptobjekt nicht existieren kann. |



